CRV 如果清算,Aave、Frax 等借贷平台都会有潜在的坏账风险。
撰文:Yilan@LD Capital US
最近 Curve 创始人套现行为和持续的抵押 CRV 借出稳定币的行为在市场流动性受 SEC 事件影响时成为备受市场关注的焦点。为了分析 CRV 的链上做空成本,可能性以及相关影响,先回顾一下在去年的 CRV 多空大战中,看看过去的做空操作是如何进行的。
去年 FTX 暴雷后不久,市场缺乏信心流动性极度萎缩时,一名巨鲸从 Aave 借出了大量 CRV 代币,转移到 OKX 交易所,总计借出了 4700 万 CRV,受到巨鲸的砸盘做空影响,CRV 价格从 0.545 美元下跌至 0.424 美元,跌幅达 21.88%,最低达到 0.4 美元,这种操作为通过链上反复借贷并转移代币,以打压币价进行大规模做空。
随后创始人 Michael 购买 CRV 来抬高币价。尽管 Aave 账户承担清算风险,但空头仍有获利潜力。一种获利方法是在 OKX 等交易所进行高杠杆空头交易,利用市场流动性不足且缺乏强劲多头干扰的情况下获取高概率的盈利机会。另一种获利方法是将空头仓位转为多头仓位。当市场流动性被耗尽时空头平仓转而做多。
Aave 在 CRV 多空博弈事件后取消了 CRV 借出(即无法通过同样的链上循环贷不断增加杠杆进行做空)。
此外,中心化交易所也提供了借币做空的机会。当前,CRV 代币的筹码分布如下:Curve dex 中持有 1.16 亿,币安持有 6547 万,OKX 持有 1256 万,其他中心化交易所共计 5329 万。可以看出,中心化交易所持有大量的 CRV 代币,占据了流通总量的 15%。但由于缺少中心化交易所数据无法计算可能的做空行为成本。
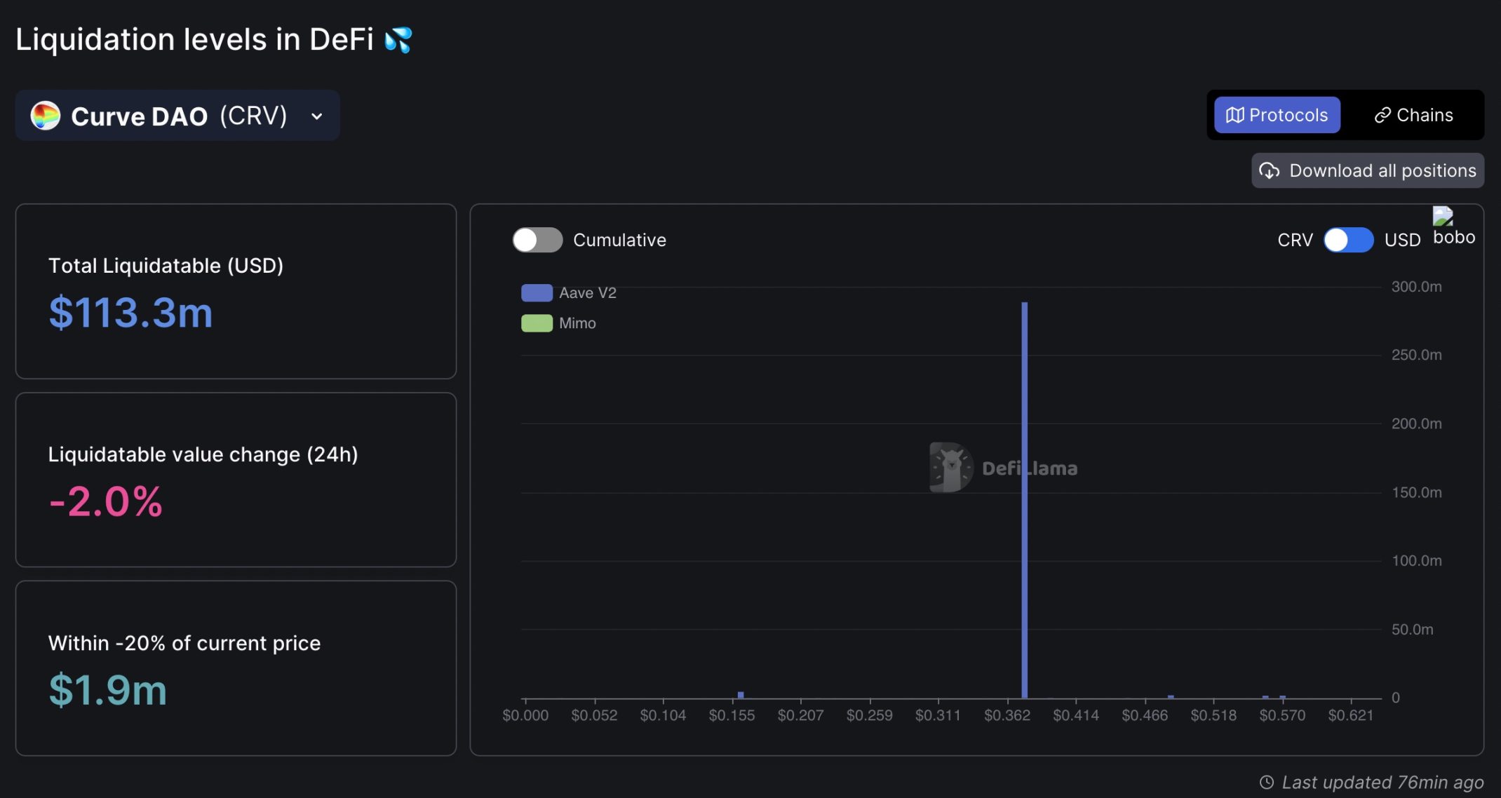
目前来看,CRV 的总链上可清算金额为 1.13 亿美元,其中 99%(2.89 亿 CRV)集中在 0.375 美元的价格附近。这意味着,借币做空可能会足够将价格压到清算价格附近,但 Curve 创始人有能力添加保证金让清算价格继续下移,单纯做空成本会非常高。

虽然链上借 CRV 的途径较少,但链上 CRV 现货抛压较大, 并且,过去 6 小时中心化交易所的做空行为增长显著 (190%+ APY on BN to short CRV),OI 两小时增加 500w, 24hr 增加 1400w。

CRV 创始人目前在 AAVE,Abracadabra,Fraxlend, Curve, Inverse Finance 中借出了超过 4400w 刀的 stablecoin,如果清算(关于清算价格等具体信息看上一条 thread)发生,这些借贷平台存在潜在坏账风险。
但事实上 Aave 这个体量的 CRV 会在产生大幅滑点的情况下进行清算,因此将 CRV 借贷池 LTV 降低是正确的风控措施,但应缓慢下调而不应 suddenly change the LTV to 0, 这样会导致 Aave 坏帐风险大大增加。
过去一天,创始人 Michael 从 Fraxlend 中取回 700 多 wCRV(25%+), 存到 Inverse Finance(fixed borrow rate 6.84%) 0x73f8af 这个地址 is created by Inverse Finance FiRM CRV market, 地址 Curve 创始人在这个地址中至少抵押了 600 多 wCRV,目前 Inverse Finance CRV 池子中 900 多 w TVL, 大部分为 CRV 创始人抵押。
另外 abracadabra 中也继续抵押了 400w CRV, 近 8000w CRV 在 Abracadabra CDP 中。
【免责声明】市场有风险,投资需谨慎。本文不构成投资建议,用户应考虑本文中的任何意见、观点或结论是否符合其特定状况。据此投资,责任自负。
