目前主流的基金管理平台 / 协议采用的深度耦合的设计模式会限制平台接入新项目、新玩法的速度,进而限制了策略盈利的可能性。
对此,Cobo Argus 提出了一种全新的解决方案,采用基于角色的访问控制(Role-based Access Control)构件,通过函数级别的参数控制,为投资者在 DeFi 投资活动中提供灵活的权限控制解决方案。
随着 DeFi 赛道的日益成熟,数字资产的类型和数量得以迅速扩张,各种新锐的收益玩法层出不穷,无论是质押、挖矿(LP 手续费和代币奖励)、套利、借贷、对冲等不同的收益模式都可以通过创建定制化的 Vault 转变为链上创收资产,加上 DeFi 的开放性和可组合性,这些收益还可以以套娃叠加的方式最大化 DeFi 收益。
在链上资产管理复杂度不断扩展的背景下,投资者对投资工具提出了新的需求,加密行业迫切需要创新的资产收益管理解决方案,各种不同的 DeFi 资管模式应运而生。
最早的去中心化资管方案可追溯至 Yearn Finance ,作为一款躺赚利器,Yearn 主打收益聚合,投资者可在相应的机枪策略池中存入加密资产轻松参与琳琅满目的流动性挖矿,该池之后会自动重新平衡资产,在不同的协议之间切换并随时根据市场状况调整参数,确保用户的资产始终能够产生最佳回报。在该场景中,用户只需将资产存入收益聚合器即可自动参与,幕后的风险管理和优化回报的复杂工作全由 Vault 自动管理。
Vault 本质上是智能合约,对应的是一个或多个 DeFi 策略,每一个策略池都会以代码形式预定义好所有相关的交互规则写入至链上的智能合约中,包括这些策略可交互的协议,可投资的资产类型和取回资产的方式等,这为资产存储和交易创建了一个去信任化的环境,保证高度的安全性,确保用户可以控制自己的资产以及自定义资产管理方式,而无需依赖中心化中介机构。
也就是说,基金管理者不能直接接触投资者的资金,仅可将其用于投资增长,负责在复杂多变的 DeFi 生态中寻找和投资最优的策略组合,赚取收益后,收益 + 利润会自动打回相应的地址。
在一个理想的去中心化资管场景中,始终保持对新玩法的敏感性并具有将其迅速配置到复合策略中的能力是保持竞争力的关键。然而,当一个特定策略被以代码形式写入智能合约并上链,后续将不可篡改和变更,每一次细微变更都得重写合约,这意味着无论是新增还是移除新的收益策略都不再可能,这无法满足快速迭代的各类 DeFi 玩法和资产模式创新的需求,无法实现全局最优的投资策略。
针对现阶段 DeFi 资管遇到的以上问题,Cobo Argus 提出了一种解决方案,将基于角色的访问控制 (Role-based Access Control) 作为底层构件,通过函数级别的参数控制,从而实现资管策略快速搭建的能力。
这本质上是一种设计模式的改进,与目前主流设计模式不同,在这种架构中,将「人」与「特定权限」的关系作为程序架构的核心,可通过函数级别的参数控制,所有的操作都可以抽象为「人」和特定项目的特定权限的绑定 / 移除,然后通过智能合约(Cobo Argus 中智能合约被命名为 Authorizer) 实现单个操作的绑定 / 移除,因此,每新增一个 DeFi 策略需求,都可直接通过 Authorizer 将不同的权限操作配置给「Role」,而无需重写全部智能合约的代码。
Cobo Argus 认为,下一代去中心化资管将朝着更加灵活可组合的的方向演进,想要新增策略和资产类型只需简单修改代码即可,无需重写全部代码。而这是通过全面解耦实现的,通过将用户、资金、Safe、收益协议之间关系的全面解耦,让收益策略的快速搭建 / 组合、新增和移除成为可能,而 Cobo Argus 提供的基于角色的分权架构将致力于成为资管策略创建的必备构件之一,降低其中的复杂性和对技术背景的要求,让非技术用户也可以经过简单的指导自定义部署策略组合,变现自己的智力资本和影响力资源。
本文将从 DeFi 的崛起追溯,并讨论去中心化资管赛道不可抵挡的未来潜力,即允许投资人将决策委托给外部第三方,由经验更为丰富的专业投资者管理自己的理财策略以增长财富,在无需信任对方和丧失自己资产托管权的情况下,仍然保持高度安全性。当然,面临的挑战也显而易见——无法新增策略组合,这会阻碍快速建立新策略的敏捷度,尤其对于「币圈一天,人间一年」的加密行业而言,速度就是生命线,无法做出及时反应会阻碍盈利最大化,甚至可能造成财产损失。对此,我们提出下一代去中心化资管方案——一种以分权系统作为底层实现快速搭建策略组合的构件。
说起去中心化资产管理,最早可追溯至 2020 年的 DeFi Summer,以及不得不提及的目前绝大多数 DeFi 项目采用的 UX 设计模式——Vault。
2020 年 5 月,Compound Finance 发布流动性挖矿计划,开启 DeFi 牛市。
Compound 通过发行原生治理代币 $COMP ,以奖励在平台上进行借入和贷出资产活动的用户。流动性提供者 (LP) 通过借贷来最大化回报,然后借入相同的资产并再次借出。数百万美元流入 Compound 智能合约。此后,这种模式被大量 DeFi 协议效仿,纷纷推出自己的流动性挖矿策略,同时通过提供自己的原生代币激励用户使用其协议,包括但不限于借贷、LPing、交易等一系列链上活动。
这就是所谓的 Yield Farming ,它是指利用资金在 DeFi 生态系统中不断切换各种挖矿活动以实现收益最大化的过程。最初,大多数早期 DeFi 用户都是手动参与这个过程。
然而,随着越来越多的去中心化协议的兴起,催生了大量「分叉」项目,每个项目都提供相似的价值主张或基于新协议技术进步的创新经济模型。这让人为手动管理各项策略成为一项不可能的任务:
首先,随着 DeFi 协议和流动性池数量的不断增加,有效地驾驭它们已成为一项具有挑战性的任务。
其次,不同的协议具有不同的流动性、费用和其他条件。数量越多,监控起来就越困难。
更糟糕的是,利率都在变化,价格也会浮动。各个不同平台提供的收益率通常不是一成不变的,而是随着市场的变化而变化。在这种情况下,无法保证总能找到特定时刻下收益最优的资金池。
最后,为了提取奖励,投资者必须手动执行申领并在每一步支付 Gas 费。通常,这些费用高昂,从而降低了利润收成。
这就是收益聚合器(Yield Aggregator)发挥作用的地方,它最早由 Yearn Finance 推出,允许人们将资金存入其中,而 Yearn 将使用存入的资金自动寻求在各类借贷协议中最有利可图的资金池中放贷。
Vault:机枪池作为一种设计模式
Yearn 开创的 Vault 设计可以说是 DeFi 最有趣的发明之一,它被中文用户更为熟知的名称是机枪池。如今 Vault 设计模式已经演变为一种更为复杂的投资策略,它的特点是通过程序化的资产管理自动寻找最佳策略。Vault 是具有相关收益策略的资金池,每个 Vault 可实施多个收益策略,包括提供抵押品和借入其他资产(例如稳定币)、提供流动性和收取费用或挖取其他代币并出售它们以获取利润等。
Vault 设计模式简化了用户的操作体验,用户只需在 dApp 上选择相应 Vault 存款,之后,协议在幕后代表用户执行一系列金融交易,通过各种策略尝试获得最高收益。此外,这种模式还有助于降低用户成本,比如当需重平衡或在协议之间移动时的成本。
下图我们以 yearn.finance v2 ETH Vault 为例,从工作原理深入解读一个复杂的策略 Vault 的实际操作:

1. 用户将 ETH 存入 Vault 合约中,并铸造代表其 LP 份额的代币;
2. Vault 按照预设策略在 4 种协议之间分配资金,选择范围包括流动性挖矿和资本借贷生息;
3. 可以看出,该 Vault 可交互的策略分为流动性挖矿和 LSDfi 协议质押 2 大类:
1)Aave Optimizer:将金库 44.3% 的 ETH 提供给 AAVE V3 和 V2,以产生利息并赚取奖励,赚取的代币被提取后将再次被出售以换取更多 WETH,然后将其存回策略中;
2)Lido Eth 2.0 质押:将 Vault 38.4% 的 ETH 质押到 Lido.fi 上铸造 stETH,累积 ETH 2.0 的质押奖励。如果 stETH 比质押成本便宜,该策略将从市场上购买 stETH;
3)Curve Yield Seeker:向 Curve Finance 提供 Vault ETH 的 16.86%,以赚取 CRV。赚取的代币申领并出售以换取更多 ETH,然后将其存回策略中。策略自动切换到最有利可图的 Curve 池;
4)Compound Lender Optimizer:向 Compound 提供 0.5% 的 ETH,以产生利息并赚取 COMP。赚取的代币被领取后出售以换取更多 ETH,然后将其存回策略中。
通过实施该策略,该 Vault 有效地配置了资本,以实现了整体最优的净年化收益率。
资产管理的另一大门类是主动资产管理,作为一种更加积极的资管模式,主动基金管理引入了 Vault Managers 这样一个新的角色,任何人无需允许即可创建 Vault 成为策略师。无论是 DAO 组织、KOL、机构管理者,还是专业的基金经理,都可充分发挥专业投资技能,通过创建 Vault 发挥自身在投资方面的独创性,最大化可支配的资产,以产生最大的回报。
这种模式往往由平台设立参与规则,基金经理自主选择策略和敞口,而账户和交易会以透明公开的方式呈现。基金经理可以自建投资组合,使用定制化策略,并收取一定百分比的费用,平台会以 Dashboard 呈现近期表现、策略,以及对组合的波动性进行打分。
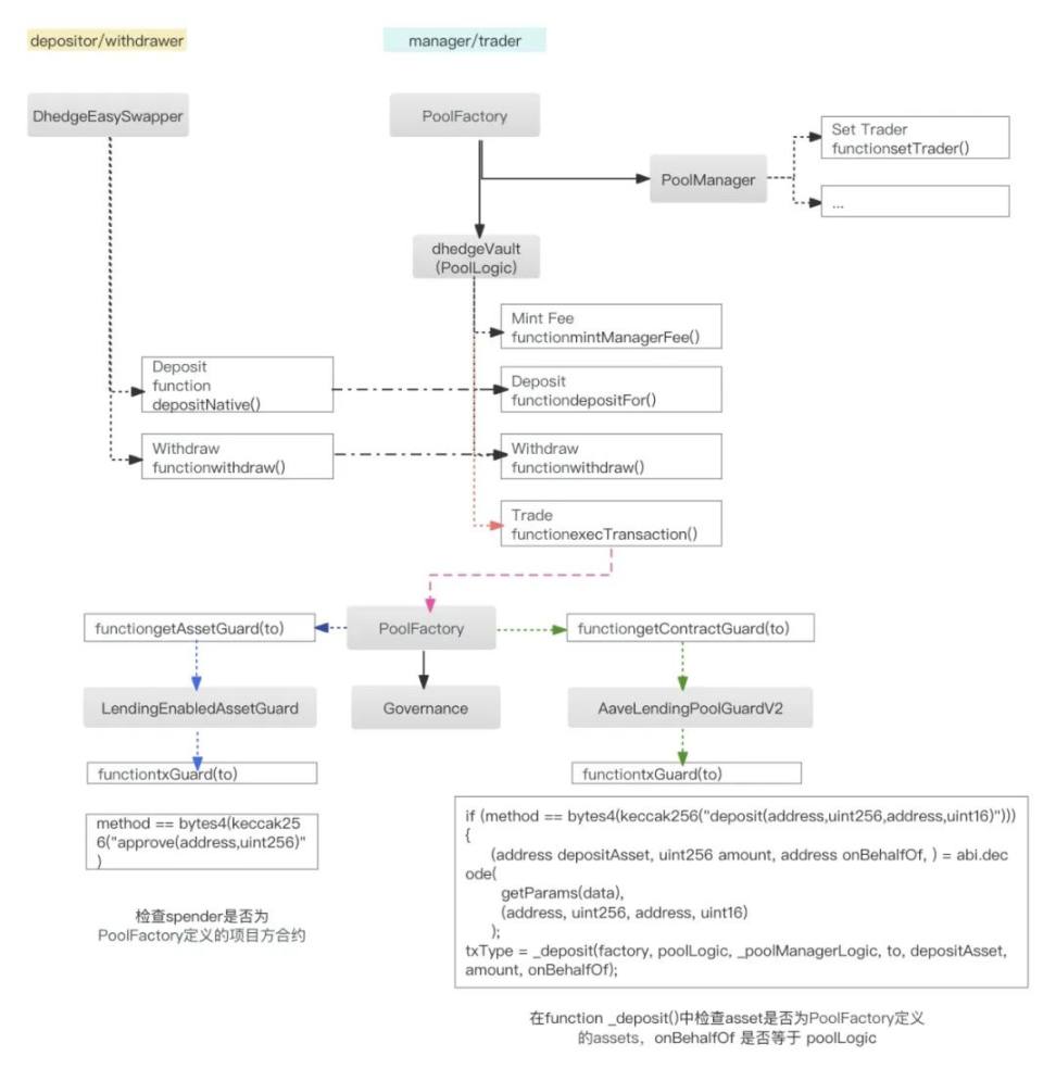
以下,我们以去中心化资管平台 dhedge 为例,通过一次具体的创建流程来看看这类资管协议的工作原理:
在 dhedge 中,用户是通过创建 PoolFactory 合约来进行资管的,每个 Vault 是一个单独的合约,以代码的形式预定义了该策略指定支持的白名单资产和允许交互的收益 DeFi 协议。
在该流程中,Vault 创建者(基金经理 /manager )可以自定义许多参数,包括:
* Vault 名称和相应代币「ticker」:代表 Vault 所有权的 ERC-20 代币。
* 访问权限:谁可以存入 Vault 白名单。
* 资产管理:各种其他参数,主要涉及 Vault 可以做什么和不能做什么,每个 Vault 仅限于允许与基金经理 /manager 指定的白名单资产、收益 DeFi 协议进行交互。
* 费用:所有 Vault 必须至少收取在协议级别实施的基于 AUM 的费用。绩效、管理、进入和退出费用均可定制。
* 赎回:锁定期以及进行资产赎回的时间。
创建完毕后,用户可以选择在 Vault 中存入资金。用户可将资产存入公共 Vault 或已被列入白名单的私有 Vault 。一旦存入资产,用户将收到代表其 Vault 份额的 ERC-20 代币。用户之后可以按照其所有份额兑换这些 ERC-20 代币。
存入资金后,由基金经理 /manager 或者其指定的 trader 与 Vault 中限定交互的 DeFi 协议进行交互获取收益。投资者 deposit asset 之后,无需关注基金经理实际的投资策略,只需要定期领取收益,或者在任意时间 withdraw 资产即可。
该业务流程如下图所示:

这种模式的优势十分明显,因为在公开合约中预定义了所有可交互的协议和资产类型等参数,对于操作者来说只拥有有限权限,可极大地保证安全,但却牺牲了灵活度。在上图的业务流程中,我们可看到,去中心化资产管理协议定义了所有支持的资产类型以及交互的协议,对基金经理 /manager 而言,只能选择其中的一个或者多个资产 / 收益协议,无法自主增加新的资产类型以及对接新的收益协议。
现阶段去中心化资管存在的问题
无论是指数基金、收益聚合器,还是主动基金管理平台,都属于是去中心化资管的类别。它简化了加密投资,让普通 DeFi 用户可以通过跟单策略更轻松地驾驭通常复杂且快速发展的 DeFi 环境,同时仍然享受去中心化金融带来的好处——让投资者在无需信任和不丧失资金掌握控制权的情况下,将投资决策委托给外部第三方,最大化投资组合策略的收益。
然而,去中心化资管平台存在自身的问题——无法实时上新新资产和新玩法。
一旦生成一个新的链上策略,其与之交互的资产类型以及允许交互的收益 DeFi 协议已经被写死在合约里了,对于投资者而言,这意味着只有有限的选择,仅能从已经配置好的一个或者多个资产 / 收益协议选择,而无法自主增加新的资产类型以及对接新的收益协议;此外,撤出资产的方式和类型也受到限制,只能以被设置好的币种(而非最大化收益的币种)撤出。
在主打信息差和资金博弈的投资市场中,尤其在快速变化的加密产业中,信息套利已成为超额收益的主要来源,在 DeFi 领域,它考验的往往是对新锐 DeFi 资产和玩法的敏锐感知以及及时反应能力,谁离信息越近,并拥有迅速搭建投资组合的能力,谁就能胜出。
显然,目前主流的基金管理平台 / 协议采用的这种深度耦合的设计模式会限制平台接入新项目、新玩法的速度,进而限制策略盈利的可能性,此外,不同的投资用户有不同的资产配置、风险承受能力和期望收益等因素,这使得设计出一款能够同时满足所有用户需求的资产管理协议十分困难。
下一代去中心化资管方向:以 Cobo Argus 为底层构件实现灵活组合的资管策略
针对现阶段 DeFi 资管遇到的挑战,Cobo Argus 提出了一种全新的解决方案,采用基于角色的访问控制(Role-based Access Control)构件,通过函数级别的参数控制,为投资者在 DeFi 投资活动中提供灵活的权限控制解决方案。
本质上,这是一种架构层面上的创新,核心是以分权优先的一种程序架构。与大部分去中心化资管协议不同,在底层逻辑上,Cobo Argus 将「人」与「特定权限」的关系视为架构核心,在 Cobo Argus 中「人」是「Role」,每个策略都可被拆解为该协议的操作权限,这样就围绕特定协议形成了一个权限集,使用时可以从权限池中任意组合,构造策略所需要的权限集合,并赋予给「Role」。
Authorizer 实际上是一个 ACL 智能合约,通过 ACL 的代码编写可实现自由配置和灵活的权限访问控制。一个 Role 是多个 Authorizer 的权限(Permission)集合,比如,一个资深交易员被赋予的是 GMX 提供流动性、撤出流动性、Claim Fee 和 Compound 存入 / 提取流动性权限组合,而一个普通交易员 /Intern 仅拥有 Compound 存入 / 提取流动性权限集合。
该架构如下:

在该架构下:
* 使用 Cobo Argus 的核心组件 Cobo Safe 作为底层分权能力。将策略权限 Authorizer 拆分成更细粒度的 dApp 权限 Authorizer。每个 Authorizer 表示针对某个 DeFi 项目的交互动作。在多数情况下每个 Authorizer 可能只检查一个目标合约的一个方法。
* 围绕权限这种基础单元,实现策略与权限管理的分离。在目前主流的策略设计模式中,所有涉及该策略的相关权限都是耦合在一个单例合约中。Cobo Argus 所提出的这种全新架构中,通过将单策略管理合约拆分成多个不同的操作权限,实现了策略与权限管理的分离。用户自由选择基础权限进行组合,从而构造自定义策略。
对于大部分资管平台来说,想要新增支持 DeFi 策略和玩法(比如需要与新的合约交互或调用新的方法),需重写代码,对于 Cobo Argus 而言,只需通过 Authorizer 合约配置该项目相应的操作权限(Permission) 给相应的 Role 即可,操作上简化为在相应权限集中增 / 减权限即可。这可实现快速实现新项目对接,或者将不同收益协议的 Authorizer 集合成组合策略的能力,相比主流资管平台来说,实现更精细化和多样化的投资选择。
而要实现这一目标,降低新策略快速部署的门槛是必然之路,未来,Cobo Argus 将继续致力于在安全非托管的前提下实现这一目标,即作为资管协议的关键构件,让非技术用户仅通过简单的部署和操作即可快速组合 Alpha 策略,以执行全局最优的投资策略。
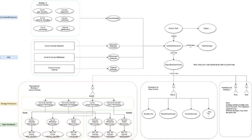
在新架构下执行 Curve & Convex Farming 策略以及实现策略权限检查的过程如下图所示:首先由各类细颗粒度的 deposit/withdraw/claim 权限组成 Curve/Convex dApp 权限,再由 dApp 的权限自由组合成策略权限,通过将 Curve/Convex deposit/withdraw/claim 策略权限授权给 Proxy Deleage,最终由 On-chain/Off-chain bot / SSA 执行 Curve & Convex Farming 策略,在执行策略内的每一笔交易时,它都会由对应的 ACL 进行策略权限的检查,确保 bot 在安全权限内执行。因此,以 Cobo Safe 为底层可以实现灵活组合的资管策略,实现资产、收益协议自由组合的参数级安全控制。

基于 Cobo Argus 架构实现一个 Curve & Convex Farming 策略资管平台示例
随着 DeFi 市场越来越复杂,资产收益的复杂性程度将会变得越来越高,这为去中心化资产管理平台创造了巨大空间。然而,目前资管平台固有的架构设计无法迅速根据市场趋势进行反应,这种一旦上链就无法更新的设计模式导致资产上新速度成为一个障碍。
Cobo Argus 认为,未来去中心化资管的方向是实现更加灵活组合的资管类 DeFi 协议。这意味着用户、资金、Safe、收益协议之间关系的全面解耦,因而与客户端无关。Cobo Argus 将充当基于权限管理的资管后端,无论是基金经理、交易员、开发者、投资的 DAO 组织亦或是 KOL,都可以直接复用 Cobo Argus 平台提供的策略权限,构造自己的资管产品与服务,变现自己的智力资本和影响力资源。
Cobo 是全球信赖的数字资产托管解决方案领导者。Cobo 成立于 2017 年,总部位于新加坡,凭借行业领先的托管技术,通过实现安全高效的数字资产管理以及与 Web 3.0 的交互,我们推动增强用户对数字资产的信任。
作为开创性的全能型托管平台,Cobo 提供为满足机构的独特需求而专门设计的全方位托管技术。从托管钱包到非托管解决方案——不论是基于先进的多方计算(MPC)还是基于智能合约,我们让机构用户可以按照自己的方式保护和管理数字资产托管。此外,Cobo 还提供钱包即服务(WaaS)、SuperLoop(交易所场外托管与结算网络)和 Argus(链上资产管理平台)。
Cobo 深受 500 多家机构客户信赖,托管资产达数十亿美元。客户群涵盖交易所、矿池、投资基金、Web3 开发者、原生加密公司以及传统机构,客户遍布亚洲、欧洲、中东、北美和南美。
Cobo 始终致力于安全与合规,通过了 SOC 2 Type 1 和 SOC 2 Type 2 合规性认证以及 ISO 27001 认证,并在美国、新加坡、香港、立陶宛持有相应牌照。Cobo 荣获了由 Hedgeweek、Global Custodian 等颁发的多个权威奖项。
Cobo 获得 DST Global、A&T Capital、IMO Ventures 和 DHVC Capital 等世界顶级投资机构的支持,2021 年 9 月完成 B 轮 4000 万美元融资。
了解更多 Cobo 数字资产托管技术和解决方案信息,请访问 Cobo 官网:https://www.cobo.com/。
【免责声明】市场有风险,投资需谨慎。本文不构成投资建议,用户应考虑本文中的任何意见、观点或结论是否符合其特定状况。据此投资,责任自负。
