新一代加密交易所账户有什么特点?
来源:OKX
2020 年 12 月 23 日,OKX 宣布推出统一交易账户系统(Unified Account),并开启全球公测,已然在不知不觉间改变了用户的使用习惯。
时隔三年,老牌加密交易所 OKX 首创的统一交易账户仍保持行业领先。究其背后主要为三个核心:在产品操作体验上 OKX 坚持化繁为简,在产品使用功能上 OKX 坚持从用户需求出发,以及最重要的在产品迭代层面 OK 坚持持续创新。
初代加密交易所账户仅仅有简单的法币账户和币币账户,仅可以满足用户的出入金以及现货交易基础需求,功能有限。第二代加密交易所账户则更加趋向于丰富性和功能性,用户至少同时拥有法币账户、币币账户、杠杆账户、永续账户、交割账户、期权账户等多个独立账户,可玩性极大增加。但由于这些账户之间并不互通,导致用户在进行不同类型交易时候,需要来回划转资金转到对应的账户中,不仅操作低效繁琐、存在资金壁垒、极端行情下不利于增加保证金厚度,而且资金利用率也相对较低。
为进一步提升用户交易体验,OKX 凭借深厚的技术积累,开始推动第三代加密交易所账户的到来,具有划时代和行业启发的重要意义。
OKX 统一交易账户是通过一个交易账户就能同时买卖不同币种结算的多种加密资产衍生品的交易系统,分为资金账户、交易账户和金融账户三种,其中资金账户和金融账户主要用于储蓄和理财,而交易账户就是今天重点讲到的统一交易账户系统,在该账户下用户可以一站式进行币币、杠杆、交割合约、永续合约、期权合约五大交易类型和高达 14 种交易策略,以及现货合约跟单,无需再来回划转,仅在操作层面就极大提升了交易的便捷性。

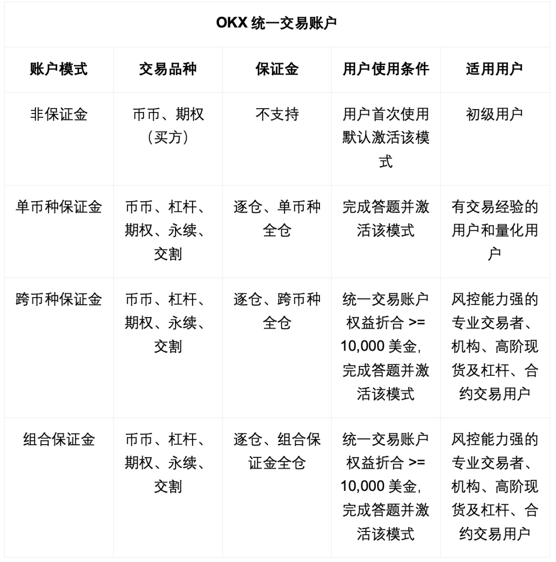
针对不同类型的用户,OKX 统一交易账户提供了包含简单交易模式、单币种保证金模式、跨币种保证金模式和组合保证金模式共计四种账户模式,即从简单到高阶模式,来精准适配用户交易需求。

非保证金模式下,用户可以在同一账户中同时进行现货和期权交易,但不提供杠杆、交割合约、永续合约。OKX 非保证金模式是从保护初级用户角度出发,通过做「减法」的方式,避免其直接参与高杠杆的复杂衍生品交易,从而为为初级用户建立相对安全,风险可控的交易环境。
单币种全仓模式是使用用户最多的模式,用户可以在同一账户中同时进行币币、杠杆、期权、永续合约和交割合约,以及相同结算币种的衍生品对冲和套利。所有结算货币相同的交易品种之间会共用保证金,交易盈亏可相互抵消。比如两个同为 BTC 币本位的合约,会共用保证金。而结算货币不相同的交易品种之间仓位独立、保证金独立,交易盈亏不可共用。相比于第二代独立账户模式,单币种保证金模式大大简化了交易步骤,非常丝滑、而且隔离了不同币种的风险,提升账户资金的利用效率。
跨币种全仓模式是 OKX 统一交易账户中最具有代表性的模式,可交易类型与单币种保证金模式相同、相同或不同结算币种的衍生品对冲和套利、以及未持有某种币种资产时,也可以交易该币种衍生品。但不同的是所有交易品种之间会共用保证金,交易盈亏可相互抵消,即支持跨币种全仓保证金模式。比如 BTC 合约、ETH 合约等多笔交易可以共用一份保证金,并且保证金厚度增加。相比于单币种保证金机制,该模式全部加密资产将根据折算率折合成 U 本位算作所有仓位的保证金,打破了不同币种之间的账户限制,降低了爆仓穿仓风险、在进一步提升资金利用效率。比如,此前独立模式下,下跌行情中,BTC 合约、ETH 合约的爆仓风险分别为 2 万 U 和 2000U,但在跨币种全仓模式下爆仓点位或会降低至 1000U 和 1000U,降低了爆仓穿仓风险。
组合保证金全仓模式下,可进行复杂对冲组合和期权组合、同标的衍生品和现货之间的对冲和套以及未持有某种币种资产时,也可以交易该币种衍生品。比如只持有 BTC 但可以交易 ETHUSDT 永续合约。所有交易品种之间共用保证金且同一指数下的衍生品保证金可以相互抵消,交易盈亏可相互抵消,并非支持风险对冲。通过构建一定规模的对冲组合,减少风险敞口,可有效降低维持保证金要求,资金利用率进一步提升。比如,用户仓位规模较大、对冲结构较好、且有期权对冲 / 现货对冲策略时,保证金要求更低。
用户可以根据自己的需求,灵活的选择 OKX 统一交易账户的四类账户模式,降低极端行情下的爆仓概率,并提高资金利用效率。
作为行业最全面、最先进的账户系统,OKX 统一交易账户有非常多值得挖掘的亮点功能。
以组合保证金全仓模式为例,主要有盈亏对冲、风险对冲以及交易类型对冲三个核心作用。尤其是用户在进行交易类型对冲时,该模式不仅支持衍生品之间对冲,而且独家支持现货与衍生品对冲。此外,当用户在进行现货和衍生品对冲时,并不锁定用户账户现货资产,可以灵活取用。
而单币种保证金模式则设置了两层风险校验,第一层校验叫做风控撤单校验,第二层校验叫做预减仓校验。这样可以保证用户能够正常交易,避免因保证金不足,导致挂单被全部撤销、仓位被部分减仓甚至全部强平。
当前很多交易所依然无法做出跨币种全仓模式,该模式不仅是支持用户可以在同一账户中同时进行币币、杠杆、期权、永续合约和交割合约,以及相同或者不同结算币种的衍生品对冲和套利,而且保证金计算和结算速度非常快。这是因为 OKX 通过后段独家的大量校验和计算规则,从而实现将全部加密资产将根据折算率折合成 U 本位算作所有仓位的保证金。
此外,在跨币种全仓模式中,还支持自动借币功能。用户可以根据需求在设置中选择「开启借币」或「关闭借币」功能。当开启借币模式时候,若账户美元价值的有效保证金充足时,用户可在某个币种余额不足的情况下,依然实现实现「无币交易」,极大提升交易的便捷性。
举个例子,用户只拥有 SOL,但想购买 ORDI,但由于交易所没有 SOL/ORDI 交易对,只有 SOL/USDT 和 ORDI/USDT 交易对,那么用户需要将 SOL 换成 USDT,然后再买入 ORDI,但是开启借币功能后,用户可以直接使用 SOL 购买 ORDI。这是因为系统会免息借给用户 USDT 用于购买 ORDI,提高了该用户的交易便捷度,并减少了交易手续费。
随着加密市场的不断发展,加密行业的衍生品市场也呈现出强劲的增长势头,吸引了越来越多的投资者和机构参与。尤其是在监管环境的逐渐明晰和市场的进一步成熟背景下,预计将继续保持增长。但当前第二代加密账户弊病加剧,用户对高效简洁的交易方式和体验需求更加迫切。
加密交易所作为加密资产流转的最重要场景,OKX 统一交易账户攻克了将币币、杠杆、期权、永续合约和交割合约这些不同业务在统一交易账户中进行计算,并通过设置简单交易模式、单币种保证金模式、跨币种保证金模式和组合保证金模式共计四种账户模式,可以精准适配不同用户交易需求,解决了第二代账户冗余繁杂的问题,并极大提升了交易的丝滑和便捷性,通过保证金共享降低了爆仓风险,提升了资金利用率等等,实现内在金融生态整合与用户资产高效便捷交易,重新定义了第三代交易账户系统。
作为全球领先的加密和 Web3 科技公司,近年来,OKX 不仅提供了全球范围内的高流动性交易,还致力于推动金融工具的发展,为用户提供更多交易和投资选择。通过持续通过引领金融科技解决方案来推动更高阶产品,为投资者提供更多包括 Web3 钱包、CeFi 结构化产品等等创新性的金融工具,从而助推加密行业的大规模采用,并为行业带来示范作用,加密行业将继续迎来更多令人振奋的创新。
可以想象,未来随着加密行业各种新型金融工具的涌现,为用户提供更广泛、便捷的服务,极大降低其参与门槛,或将化身「新的增长引擎」,助力加密行业下一个高峰。
【免责声明】市场有风险,投资需谨慎。本文不构成投资建议,用户应考虑本文中的任何意见、观点或结论是否符合其特定状况。据此投资,责任自负。
