以下整理来自 Privacy & Scaling Explorations (PSE) 的 grantee Paul Yu 的分享,完整视频:https://www.youtube.com/watch?v=kY_PgRshEKM
Acceleration Program ( 加速计划 ) 由 PSE 发起和支持,旨在为那些刚刚在零知识证明 (ZKP)、全同态加密 (FHE)、lookup 领域探索的 builder 们提供帮助,激发大家的潜能。具体目标:
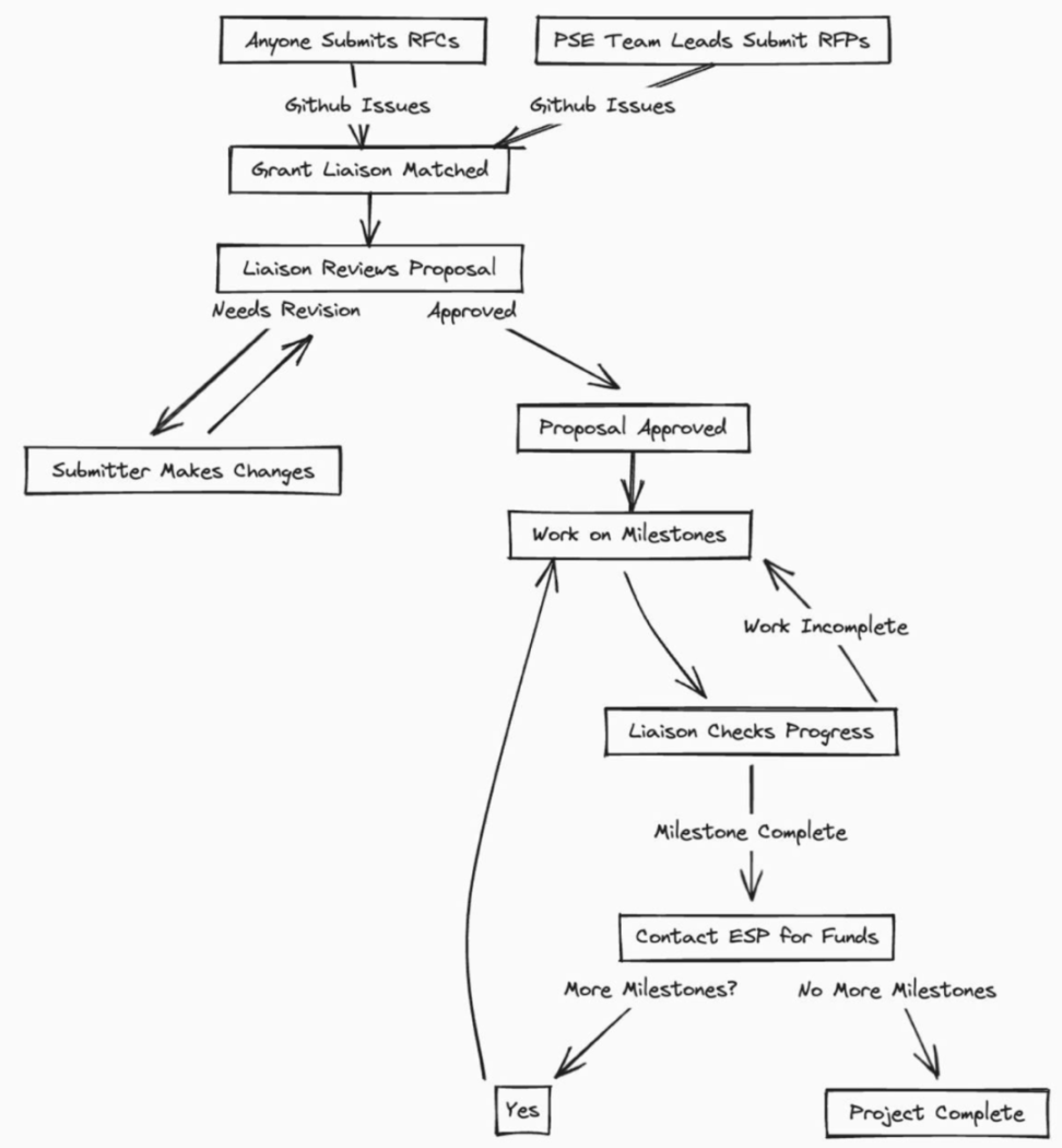
每一个开放项目的 idea 都会由 PSE Research 团队以 Open Task RFP 的形式提交到 Github 仓库中。潜在申请者随后提交提案,由“Grant Liaisons” ( 联络人 ) 评估。联络人不仅会评估初始提案,还会监督里程碑的完成情况,授权资助的发放,对该项目持续跟踪 / 提供建议,以及对已发放的 grant 进行一般监督。
「轮次制申请」

在上图中,我们可以看到申请的完整生命周期,总的来说,意向申请者可以这样做:
Q: 申请时间范围一般是多久?
A: 取决于申请者自己设定的项目里程碑,理想情况下可能是几个月。但当然,可以与联络员进行协商。
Q: 申请金额的范围一般是多少?
A: 根据项目的难易度,金额也会不同。但对于教程类型的项目,资金会相对少点。
Q: 这个 program 对谁开放?
A: 对所有人开放!但理想情况下,我们并不是说想让所有申请者都是这个领域的资深专家。我们希望吸引那些刚踏入这个领域的潜力申请者,比如刚参加完某个 summer program、zk playground 或者 zk hacker house 活动的初学者。
在 Open Task RFP 列表中,我们可以根据 filter 浏览和选择自己感兴趣的话题,也可以参考已提交的 proposal 和 closed 了的项目,提交自己的 issue。
Antalpha Labs 是一个非盈利的 Web3 开发者社区,致力于通过发起和支持开源软件推动 Web3 技术的创新和应用。
官网:https://labs.antalpha.com
Twitter:https://twitter.com/Antalpha_Labs
Youtube:https://www.youtube.com/channel/UCNFowsoGM9OI2NcEP2EFgrw
联系我们:hello.labs@antalpha.com
【免责声明】市场有风险,投资需谨慎。本文不构成投资建议,用户应考虑本文中的任何意见、观点或结论是否符合其特定状况。据此投资,责任自负。
